LogisticSaturation#
- class pymc_marketing.mmm.components.saturation.LogisticSaturation(priors=None, prefix=None)[source]#
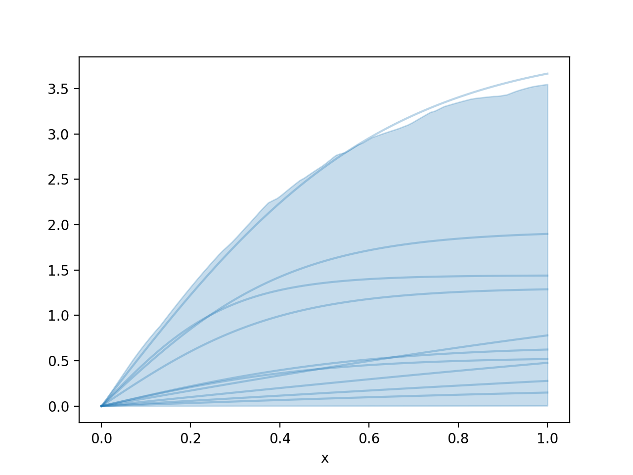
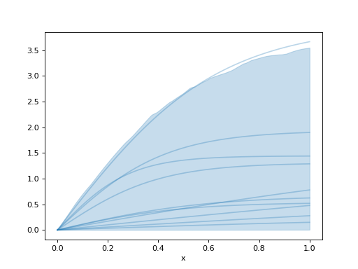
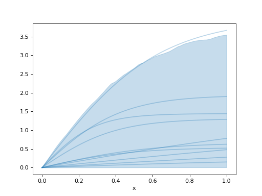
Wrapper around logistic saturation function.
For more information, see
pymc_marketing.mmm.transformers.logistic_saturation()
.(
Source code
,png
,hires.png
,pdf
)Methods
LogisticSaturation.__init__
([priors, prefix])LogisticSaturation.apply
(x[, dims, idx])Call within a model context.
LogisticSaturation.function
(x, lam, beta)Logistic saturation function.
LogisticSaturation.plot_curve
(curve[, ...])Plot curve HDI and samples.
LogisticSaturation.plot_curve_hdi
(curve[, ...])Plot the HDI of the curve.
Plot samples from the curve.
Sample the curve of the saturation transformation given parameters.
LogisticSaturation.sample_prior
([coords])Sample the priors for the transformation.
Set the dims for all priors.
Convert the transformation to a dictionary.
LogisticSaturation.update_priors
(priors)Update the priors for a function after initialization.
Attributes
combined_dims
Get the combined dims for all the parameters.
default_priors
function_priors
Get the priors for the function.
lookup_name
model_config
Mapping from variable name to prior for the model.
prefix
variable_mapping
Mapping from parameter name to variable name in the model.